威尼斯人娱乐城
设为主页
|
加入收藏
主页
威尼斯人娱乐城 概况
威尼斯人娱乐城 简介
现任领导
机构设置
宣传视频
师资队伍
师资概况
高级职称
正高职称
中级职称
初级职称
研究生导师
党建工作
组织机构
党建动态
党校培训
党员风采
教工之家
安保工作
学习资料
人才培养
本科生教育
研究生教育
学科科研
学科简介
科研团队
科研项目
科研成果
学术会议
学生工作
学工队伍
就业信息
心理健康
奖助贷工作
团委学生会
学习资料
招生信息
本科招生
研究生招生
信息公开
通知公告
新闻快讯
艺术展台
规章制度
专项活动
下载专区
联系我们
English
Introduction
Leaders
Majors
通知公告
当前位置:
主页
>>
信息公开
>>
通知公告
>> 正文
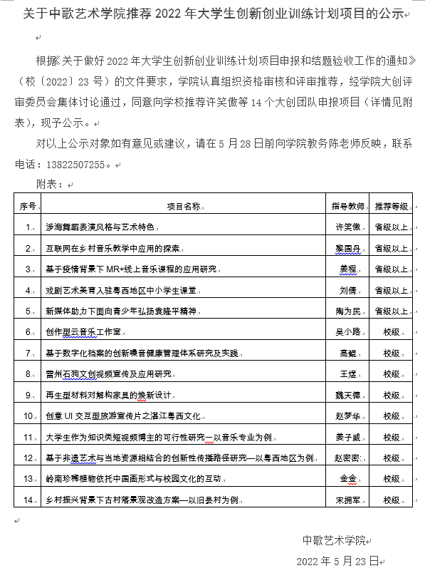
关于威尼斯人娱乐城 推荐2022年大学生创新创业训练计划项目的公示
日期: 2022-05-23 作者:陈欣 审核人:王珊 编辑:威尼斯人娱乐城 来源:威尼斯人娱乐城 点击数:
版权所有©威尼斯人娱乐城-威尼斯人线上 电话:0759-2383699
地址:广东省湛江市麻章区海大路1号 电子邮箱 : wnsrclub.com